
尊敬的各会员企业:
汕头市化妆品行业协会在中国国际贸易促进委员会汕头市分会的支持下,组织企业参加Inter CHARM于2023年10月25-28日在俄罗斯莫斯科克洛库斯国际会展中心Crocus Expo主办的“俄罗斯莫斯科美容美发展览会”。与此同时,为了能让更多的企业有效开拓国外市场,协会将组织为期7天(2023年10月23-29日)的“俄罗斯莫斯科商务考察团”活动,走进俄罗斯莫斯科,了解俄罗斯市场与当地法规,与俄罗斯企业交流,同当地商业组织有效对接。
具体活动通知如下:
活动时间
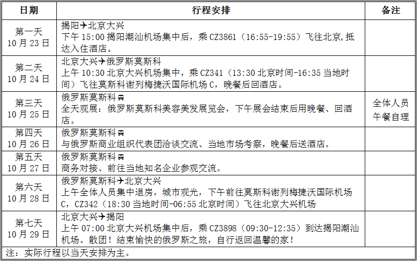
俄罗斯莫斯科商务考察团活动行程安排

9月15日前缴费:人民币12960元/人(不含俄罗斯商务签证手续费);
9月15日后缴费由于受机票费用影响,届时需按实际出票价格补差价(总费用:人民币12960元+机票差价);
俄罗斯贴纸签1600元/人 或 电子签证费580元/人,签证资料:近期红底2寸免冠相片(电子版)、护照(有效期一年以上);
团费包含:
揭阳往返莫斯科(共4程)机票
莫斯科当地交通、住宿(单独住补房差:人民币2800元/人)
莫斯科当地集体用餐
莫斯科全程导游、司机小费
旅游意外险
汕头市化妆品行业协会秘书处:0754-88658188
赵虹:13829668681
