
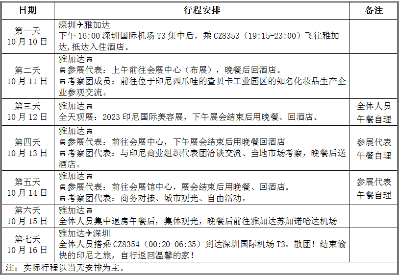
汕头市化妆品行业协会在中国国际贸易促进委员会汕头市分会的支持下,成功申请2023年汕头市国际展扶持项目,并达标组织企业参加UBM展览集团于2023年10月12-14日在印尼雅加达会展中心国际展览中心(JCC)主办的“2023印尼国际美容展”。与此同时,为了能让更多的企业有效开拓国外市场,协会将组织为期7天(2023年10月10-16日)的“印尼雅加达商务考察团”活动,走进印尼雅加达,了解印尼市场与当地法规,与印尼知名化妆品生产企业交流,同当地商业组织有效对接。

9月15日前缴费:人民币14380元/人(不含印尼签证手续费);
9月15日后缴费由于受机票费用影响,届时需按实际出票价格补差价(总费用:人民币14380元+机票差价);
印尼电子签证费1800元/人,签证资料:近期红底2寸免冠相片(电子版)、护照(有效期一年以上);
团费包含:
深圳往返雅加达机票
雅加达当地交通、住宿(单独住补房差:人民币1960元/人)
雅加达当地集体用餐
雅加达全程导游、司机小费
1、将“报名回执”E-mail至773788949@qq.com。
4、汇款后将汇款单发送到协会秘书处,便于较对登记开具相应发票。
汕头市化妆品行业协会秘书处:0754-88658188
赵虹:13829668681

印尼美容行业向全球市场的增长
印度尼西亚美容产业是有前景的带动产业之一,增长迅速。202年印度尼西亚美容市场增长7% 2。印度尼西亚拥有巨大的潜力,可以生产出优质的美容产品,相当于世界市场的标准印度尼西亚拥有丰富的市场来支持美容行业。
印尼拥有超过2.7亿人口,是 东南亚大的国家,印尼消费者对美容产品的需求不断增长。到2022年,美容市场的收入将达到72.3亿美元。预计该市场每年将以5.81%的速度增长( 2022-2027年复合年)。
Cosmobeauté Indonesia一直致力于成为美容贸易专业探索美容、美容、化妆品、美发、美甲、水疗和保健行业业务的成熟的采购平台。第1 6届Cosmobeauté Indonesia将于2023年10月12日至14日在印度尼西亚雅加达会议中心(JCC)举行。
印尼美容美发及SPA展Cosmobeaute Indonesia是印尼大型的美容美发展会,并且是拥有80%国际品牌的国际品牌的美容美发展会。经过多年发展,印尼美容展已经成为东南亚地区美容美发业认可的知名盛会和成为政府、媒体、会所公认并强力支持的优质展会。
印尼美容展Cosmobeaute indonesia是Cosmobeaute东南亚系列展会的重要一站。在过去5年里,印尼美容展已经是每年一度进口商、供应、沙龙、SPA会所拥有者和美容专业人员寻求供应新的产品、参加讨研小组和表演和观察流行趋势的聚集场地和建立关系网络的场所。
印尼美容展CosmoBeaute Indonesia 在2011已经成为印尼大型的美容贸易活动,并吸引了250多个国际品牌,来自20个国家,其中包括来自台湾,新加坡,韩国和马来西亚等国家展团。据盈拓展览调查,服务产业如美容会所、沙龙和SPA这种提供服务项目的机构数目的逐渐增多也影响着发展的潜力。越来越多的人们开始寻求在脸部、皮肤护理和头发护理方面的专业帮助,这也刺激着皮肤护理产品和销售专业头发护理特殊产品的沙龙的增长。印尼是一个极具发展潜力的市场。