尊敬的各位会员:
根据2018国家食品药品监督管理局(以下简称国家局)的工作计划,为了加强化妆品生产企业现场检查和专项整治,严控化妆品安全风险,努力把风险隐患消除在生产过程,国家局飞行检查由每季度1批提高到每月1批,检查企业数增加到50-60家。
2018年国抽方案制定原则
◆根据以往专项抽检监测以及国抽发现的问题,如防晒类、染发类产品的检验结果与标签标识或批件配方不一致,针对性地组织相关品种的抽检;
◆风险较高的数别和品种:祛斑/美白类产品、袪痘/抗粉刺类产品等。
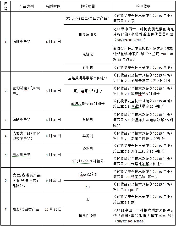
2018年国家抽检方案

2018年国家局已委托核查中心组织完成2批化妆品生产企业飞行检查,共检查企业14家,第1批检查的6个企业的飞行检查报告已经在总局网站公开,其中广东省广州市白云区的2家企业发现问题超过《化妆品生产许可工作规范》中的许可条件,国家局已责成广东省局责令企业暂停生产,并进行通告。
良好的生产质量体系是企业发展的核心,质量是企业的生命!敬请各化妆品生产企业高度重视自身的质量体系建设,自查自纠!