
9月17日,国家药监局综合司根据国务院部署及司法部相关文件要求,在前期征求有关方面意见基础上,加大力度清理精简,形成《药品监管系统现有证明事项拟保留目录(征求意见稿)》(以下简称《目录》),向社会公开征求意见。 并对目录作出以下说明: 一、对《目录》的说明 (一)证明事项清理范围限定在由药品监管部门规章、规范性文件明确规定的,行政相对人在办理行政许可、行政确认和行政给付等过程中需要提供的证明事项。 (二)按照“四个最严”要求,将事关群众用药安全,在行政许可、行政确认和行政给付等过程中确有必要,且目前尚无法实现全面有效信息共享核查的证明事项,统一列入《目录》。《目录》逐一明确了拟保留证明事项的名称、用途、设定依据等内容,以便规范管理和社会监督。 (三)《目录》将实行动态管理,随着法律体系的不断完善和信息化水平的不断提高,适时对证明事项进行调整。鼓励地方先行先试进行探索,各省、自治区、直辖市药品监管部门可结合自身实际,在条件具备的前提下,逐步自行取消有关证明事项。 二、意见建议的反馈方式 公开征求意见的时间是2019年9月17日—9月26日。有关单位和个人可将意见反馈至fzszonghechu@nmpa.gov.cn,请在电子邮件主题注明“证明事项清理”。 附件:药品监管系统现有证明事项拟保留目录(征求意见稿) (点击“阅读原文”查看附件)
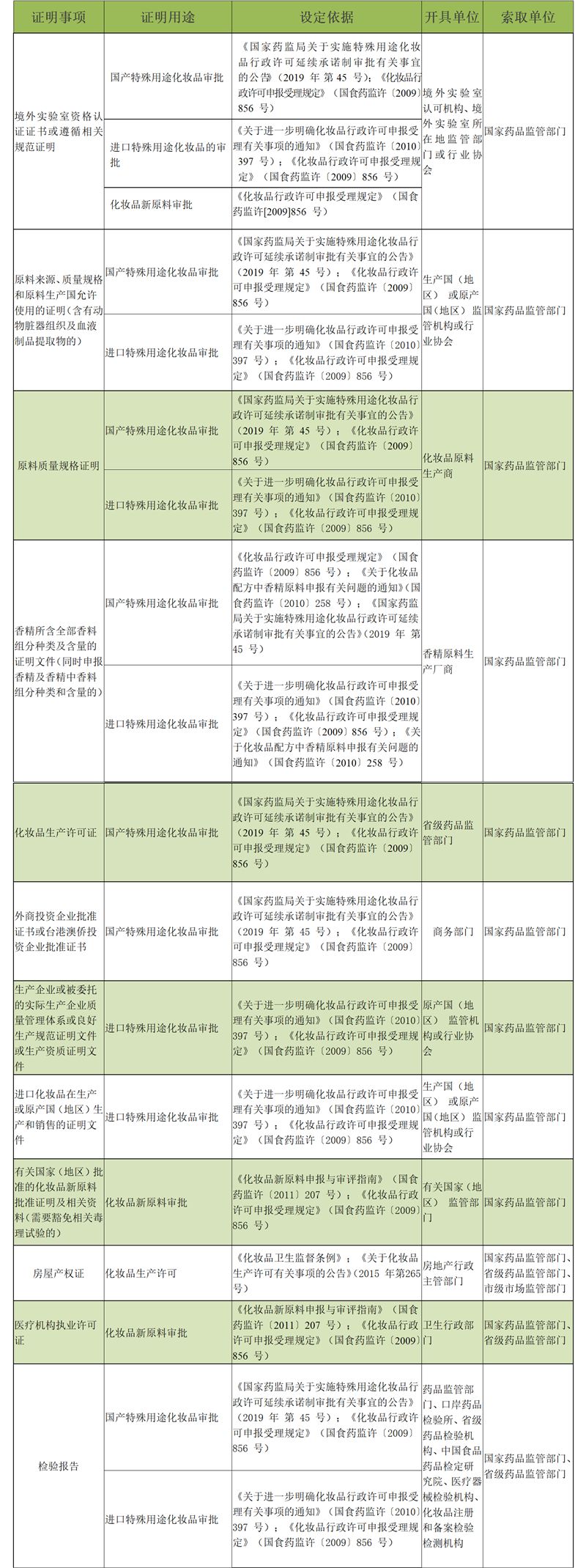
以下为目录中与化妆品相关的证明12项:
