服务    时效
引导     创新

广东推出应对疫情支持企业复工复产20条!

发布日期: 2020年02月07日     作者: 南方日报、汕头市总商会    






2月6日下午,广东省政府正式印发《关于应对新型冠状病毒感染的肺炎疫情支持企业复工复产促进经济稳定运行的若干政策措施》,从进一步加大保障企业复工复产工作力度、降低企业用工成本、减轻企业经营负担、加大财政金融支持、优化政府服务等关键环节,提出了5方面共20项政策措施,全力支持和推动受疫情影响的各类企业复工复产。

帮助企业协调解决口罩等防控物资购置问题

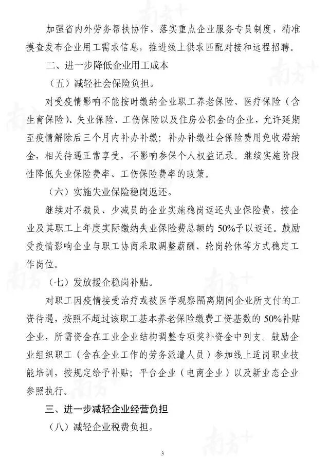
针对疫情带来的员工返程难、防疫难、物资保障难、招工难等问题,《政策措施》提出,各地级以上市政府要强化主体责任,指派专人指导企业完成复工复产准备工作,确保企业在疫情防控达标前提下复工复产。细化复工复产保障方案,一企一策帮助企业协调解决职工返岗特别是专业技术人员返岗,以及口罩、防护服、消毒用品、测温仪等防控物资购置问题。

《政策措施》还强调,支持企业做好职工健康管理。鼓励大型企业设立集中隔离点。鼓励各类省级以上开发区(高新区、经开区、工业园区)由管委会统一设立集中隔离点。对不具备自行设置集中隔离条件的中小企业,由当地政府集中安排。

职工养老保险可延至疫情解除后三个月内补办补缴

针对企业短期内营收锐减、资金短缺,难以覆盖正常用工刚性支出的矛盾,《政策措施》提出,对受疫情影响不能按时缴纳企业职工养老保险、医疗保险(含生育保险)、失业保险、工伤保险以及住房公积金的企业,允许延期至疫情解除后三个月内补办补缴。对职工因疫情接受治疗或被医学观察隔离期间企业所支付的工资待遇,按照不超过该职工基本养老保险缴费工资基数的50%补贴企业,所需资金在工业企业结构调整专项奖补资金中列支。

疫情防控期间准许企业延期申报纳税

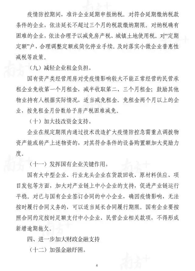
针对企业普遍反映的租金、税费和违约风险等问题,《政策措施》提出,疫情防控期间准许企业延期申报纳税。对符合延期缴纳税款条件的企业,依法延长不超过三个月的税款缴纳期限。对纳税确有困难的企业,依法合理予以减免房产税、城镇土地使用税。

同时,国有资产类经营用房对受疫情影响较大不能正常经营的民营承租企业免收第一个月租金,减半收取第二、三个月租金;鼓励其他物业持有人根据实际情况,适当减免租金。免租金两个月以上的企业,按免租金月份数给予房产税困难减免。

企业扩大口罩机生产可获省财政资金支持

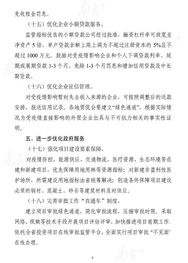
针对疫情打乱企业生产计划和财务管理,导致短期现金流断档、增信不足等问题,《政策措施》从帮助企业获得流动性支持、降低财务成本的角度提出,鼓励银行业金融机构对受疫情影响较大企业给予延期还贷、展期续贷、降低利率和减免利息支持。对受疫情影响较大企业,不得盲目抽贷、断贷、压贷。

此外,《政策措施》特别提出,省级财政对相关企业扩大口罩机、防护服贴条机、负压救护车等重点急需设备及关键、紧缺零部件生产予以资金支持。对国家和省确定的疫情防控重点保障企业以及支持疫情防控工作作用突出的其他卫生防疫、医药产品、医用器材企业(由省工业和信息化部门会同财政等部门审核确认)的2020年新增贷款部分,省财政按照人民银行再贷款利率的50%予以贴息。

建立疫情防控物资境外采购快速通道

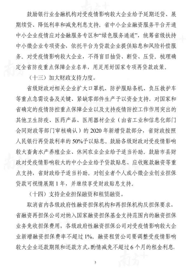
《政策措施》特别提出,要进一步优化政府服务,对疫情防控、能源供应、交通物流、医疗资源、生态环境等在建和新建项目,优先保障用地用林等资源指标;对新建非盈利性医护场所,所需建设用地指标由省统筹解决;创造条件保障项目建设必须的钢材、混凝土、砂石等建筑材料及时供应。

同时,建立项目审批绿色通道,简化审批流程,压缩审批时限。采取网络、视频等技术手段开展项目评估评审,加快推进项目前期工作。依托全省投资项目在线审批监管平台,全面实行项目审批“不见面”在线办理。

此外,建立疫情防控物资境外采购快速通道。设立防控物资进口快速通关“绿色通道”,对能提供主管部门证明、涉及特殊物品的防控物资实行便利通关政策,无需进行卫生检疫审批。对疫情防控治疗物资实行“两步申报”“提前申报”“担保放行”等作业模式,确保通关“零延时”。

1.jpg

2.jpg3.jpg

4.jpg

5.jpg

6.jpg






友情链接
政府网站
中国政府网 国家药品监督管理局 国家市场监督管理总局 国家知识产权局 国家商务部 国家卫生健康委员会 国家海关总署 国家工业和信息化部 国家科学技术部 国家发展和改革委员会 国家统计局 省药品监督管理局 省市场监督管理局(知识产权局) 省卫生健康委员会 省工业和信息化厅 省科学技术厅 汕头市政府网 市市场监督管理局(知识产权局) 市工业和信息化局 市科学技术局 市商务局(口岸局) 市贸易促进委员会 市工商业联合会(总商会)
相关网站
中国香料香精化妆品工业协会 中国洗涤用品工业协会 广东省日化商会 中国美容博览会(CBE) 中国国际美博会(CIBE) 中国义乌美容博览会(CYBE)
版权所有 | 汕头市化妆品行业协会
TEL:0754-88658188 | FAX:0754-88658122
QQ:773788949 | E-mail:773788949@qq.com
地址:汕头市龙湖区电信实业大厦1609室 | 邮编:515000
@鑫煌科技@鑫嵘科技
技术支持